(1)取样装置 作用是把待分析的样品引入仪器。对于某些仪器来说,取样装置就是进样器。进样器有手动和自动二种,通常为针筒注射进样器。对于工艺流程用的分析仪器,取样装置就要复杂得多。对于气体样品,取样时必须考虑系统是正压还是负压。
(2)预处理系统 仪器分析的任务不应限于静态分析,还应包括工艺流程中的分析检验。预处理系统主要是针对工艺流程分析仪器而言的,它的任务是将从现实过程中取出的样品加以处理,以满足检测系统对样品状态的要求,有时还需进一步除去机械杂质及水蒸气,以及样品中测组分有干扰的组分,以保证仪器测量的精度。
(3)分离装置 “分离”在这里是广义的,在各种能同时分析多种组分的分析仪器里,都有分离装置。它既包括对样品本身各组分的分离,也包括能量的分离,如光学式分析仪器中的分光系统(或称单色器、色散器等),色谱仪中的色谱柱。
(4)检测器及检测系统 检测器是分析仪器的核心部分,根据试样中待分析组分的含量,检测器发出相应的信号,这种信号多数是以电参数输出的。仪器的技术性能(特别是单组分分析仪器)主要取决于检测器。
(5)测量系统及信号处理系统 从检测器输出的信号是各式各样的,常见的有电阻的变化、电容的变化、电流的变化、电压的变化、频率的变化、温度的变化和压力的变化等,其中以电参数的变化尤为普遍。测出这些参数的变化,就能间接地确定组分含量的变化。测量这些变化的线路或装置统称为测量系统。
(6)显示装置 把化学分析结果显示出来的装置称为显示装置。其显示方式通常有两种:模拟显示和数字显示。模拟显示是在刻度盘上由指针模拟信号的变化,连续地指示出测量结果,或同时由记录笔记录信号的变化曲线。数字显示是把信号经过处理后,直接用数字显示其含量数值。
(7)补偿装置 补偿装置对于某些化学分析仪器是必不可少的,否则会降低仪器的精度和可靠程度。补偿装置的作用是消除或降低客观条件或样品的状态对测量结果的影响,其中主要是样品的温度与压力、环境检测所需的环境温度与压力的波动对测量的影响。这类装置大多是在测量系统或信号处理系统中引入一个与上述条件波动成比例的负反馈来实现的。
(8)保证操作条件的辅助装置 有些仪器如果不能用上述的办法进行补偿时,为了保证测量精度,必须采取相应的措施,附加某些辅助装置,如流体稳压阀、恒温器、稳压电源、电磁隔绝装置等
1.旋蒸仪的电机
由于我们实际仪器在驱动的时候没有强制要求需要检测到底有没有精确前进多少距离,处于仪器成本的考虑,我们更倾向于选择步进电机而不选择伺服电机
而对于步进电机我们想通过,确定旋转的角位移,一般用他来控制小车轮子的偏移角度等。步进电机由驱动芯片ULN2003驱动,利用ULN2003与MCU引脚相连,可以驱动步进电机。主要在于放大驱动电流。 其中ULN2003的控制端与单片机的PG6、PG7、PG8、PG9相连接。
相应的步进电机驱动代码为
#include "motor.h"
#include "delay.h"
void MOTOR_Init(void)
{
GPIO_InitTypeDef GPIO_InitStructure;
RCC_APB2PeriphClockCmd( IN1_GPIO_CLK | IN2_GPIO_CLK | IN3_GPIO_CLK | IN4_GPIO_CLK , ENABLE);
GPIO_InitStructure.GPIO_Pin = IN1_GPIO_PIN;
GPIO_InitStructure.GPIO_Mode = GPIO_Mode_Out_PP;
GPIO_InitStructure.GPIO_Speed = GPIO_Speed_50MHz;
GPIO_Init(IN1_GPIO_PORT, &GPIO_InitStructure);
GPIO_InitStructure.GPIO_Pin = IN2_GPIO_PIN;
GPIO_Init(IN2_GPIO_PORT, &GPIO_InitStructure);
GPIO_InitStructure.GPIO_Pin = IN3_GPIO_PIN;
GPIO_Init(IN3_GPIO_PORT, &GPIO_InitStructure);
GPIO_InitStructure.GPIO_Pin = IN4_GPIO_PIN;
GPIO_Init(IN4_GPIO_PORT, &GPIO_InitStructure);
IN1_LOW;
IN2_LOW;
IN3_LOW;
IN4_LOW;
}
void stepper(uint8_t dir,int speed)
{
if(dir == Pos)
{
IN1_HIGH;
delay_ms(speed);
IN1_LOW;
IN2_HIGH;
delay_ms(speed);
IN2_LOW;
IN3_HIGH;
delay_ms(speed);
IN3_LOW;
IN4_HIGH;
delay_ms(speed);
IN4_LOW;
}
else
{
IN1_HIGH;
delay_ms(speed);
IN1_LOW;
IN4_HIGH;
delay_ms(speed);
IN4_LOW;
IN3_HIGH;
delay_ms(speed);
IN3_LOW;
IN2_HIGH;
delay_ms(speed);
IN2_LOW;
}
}
#ifndef __MOTOR_H
#define __MOTOR_H
#include "sys.h"
enum dir{Pos,Neg};
//IN1-PG6
#define IN1_GPIO_PORT GPIOG
#define IN1_GPIO_CLK RCC_APB2Periph_GPIOG
#define IN1_GPIO_PIN GPIO_Pin_6
//IN2-PG7
#define IN2_GPIO_PORT GPIOG
#define IN2_GPIO_CLK RCC_APB2Periph_GPIOG
#define IN2_GPIO_PIN GPIO_Pin_7
//IN3-PG8
#define IN3_GPIO_PORT GPIOG
#define IN3_GPIO_CLK RCC_APB2Periph_GPIOG
#define IN3_GPIO_PIN GPIO_Pin_8
//IN1-PG9
#define IN4_GPIO_PORT GPIOG
#define IN4_GPIO_CLK RCC_APB2Periph_GPIOG
#define IN4_GPIO_PIN GPIO_Pin_9
#define digitalHi(p,i) {p->BSRR=i;}
#define digitalLo(p,i)
#define IN1_HIGH digitalHi(IN1_GPIO_PORT,IN1_GPIO_PIN)
#define IN1_LOW digitalLo(IN1_GPIO_PORT,IN1_GPIO_PIN)
#define IN2_HIGH digitalHi(IN2_GPIO_PORT,IN2_GPIO_PIN)
#define IN2_LOW digitalLo(IN2_GPIO_PORT,IN2_GPIO_PIN)
#define IN3_HIGH digitalHi(IN3_GPIO_PORT,IN3_GPIO_PIN)
#define IN3_LOW digitalLo(IN3_GPIO_PORT,IN3_GPIO_PIN)
#define IN4_HIGH digitalHi(IN4_GPIO_PORT,IN4_GPIO_PIN)
#define IN4_LOW digitalLo(IN4_GPIO_PORT,IN4_GPIO_PIN)
void MOTOR_Init(void);
void stepper(uint8_t dir,int speed);
#endif
#include "sys.h"
#include "delay.h"
#include "usart.h"
#include "led.h"
#include "motor.h"
int main(void)
{
delay_init();
MOTOR_Init();
while(1)
{
int i;
for(i = 0;i < 1000;i++) //电机正转20s
stepper(Pos,5); //间隔最少是5ms
delay_ms(1000);
for(i = 0;i < 1000;i++) //电机反转32s
stepper(Neg,8);
delay_ms(1000);
}
}
我们旋蒸的时候是通过容器中的水或者油进行加热,主要原因是加热方式主要是通过电阻发热进行加热或者是通过热电偶的形式进行加热,更好地加热方式就是通过加热芯片提供热源(但是加热芯片的使用也会产生相对较高的成本)但是加热芯片可以较好地对于温度进行相应的控制,并且会在芯片中可以通过电路的设计产生相应的反馈信号。
加热芯片的相应的原理与功能
此处,当我们选择相应的加热芯片进行提供热源的时候其具体的电路结构如图
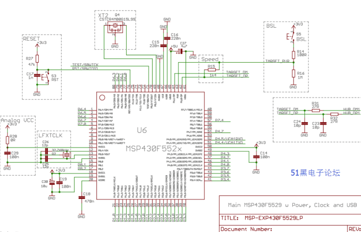
1.MSP430F5529lp最小系统电路

2.基于STC8G单片机智能加热


其内部构造如图


传统旋蒸仪我们再进行旋蒸的时候会需要等待的时间,并且需要时刻观察旋蒸仪是否将溶剂蒸干,以及再蒸干的时候会有大量的产物附着再仪器的表面,导致最后实验所得到的产量试剂上是很低的
1.针对取样装置的改进
我们可以采用自动进样器进行相应的样品自动加入进行旋蒸操作

1)隔膜进样
2)停流进样
3)阀进样
4)自动进样——用于大量样品的常规分析

2.针对于检测装置的改进
检测装置也就是我们熟知的传感器。在自动旋蒸仪的传感器主要用于检测液体被加热到剩余多少溶剂,以及有无将液体蒸干的情况。
而我们传感器的选择方案可以选择光敏传感器,压敏传感器或者电压传感器以及离子传感器。
离子传感器是利用离子选择电极,将感受的离子量转换成可用输出信号的传感器。离子传感器用于测量水溶液样本中选定离子的浓度。
离子传感器是离子识别。即利用固定在敏感膜上的离子识别材料有选择性地结合被传感的离子,从而发生膜电位或膜电流的改变。离子选择性电极(ISE)是常见的离子传感器。
光敏传感器是利用光敏元件将光信号转换为电信号的传感器,它的敏感波长在可见光波长附近,包括红外线波长和紫外线波长。光传感器不只局限于对光的探测,它还可以作为探测元件组成其他传感器,对许多非电量进行检测,只要将这些非电量转换为光信号的变化即可。光敏电阻模块对环境光线最敏感,一般用来检测周围环境的光线的亮度,触发Arduino或继电器模块等。
https://zhuanlan.zhihu.com/p/504491575
压力传感器是用于测量液体与气体的压强的传感器。与其他传感器类似,压力传感器工作时将压力转换为电信号输出。

https://zhuanlan.zhihu.com/p/134586354
电压传感器是一种用于计算和监测对象中电压量的传感器。电压传感器可以确定交流电压或直流电压电平。该传感器的输入为电压,而输出为开关、模拟电压信号、电流信号或可听信号。

https://zhuanlan.zhihu.com/p/548232990
一、设置:
1.选择一只容量大约是起始容量两倍的量瓶。
2.选择一种撞击阱,以减少因撞击或剧烈沸腾而造成的样品损失。最好考虑采用真空泵系统。
3.选择和连接一台真空泵,使其真空度达到要求,并与您的特定溶剂蒸汽相容。
4.为你的水浴选择合适的温度,温度越低处理速度越慢,但是也会减少由于过热而造成的冲击或损坏样品的可能性。
二、开始旋转蒸发:
1.打开冷却器,使温度达到设定值。
2.开启水浴,开始蒸发前,让水浴达到设定点。
3.用KecK夹固定蒸发瓶,除非有十足的把握,否则不要依赖靠真空来固定蒸发瓶。
4.开始旋转烧瓶,旋转得速度要足够快,以便在烧瓶的内表面形成均匀的涂层。
5.打开真空泵,关闭冷凝器上的旋塞阀,使样品在真空中转动1分钟左右。试样可开始沸腾,若试样开始剧烈沸腾或沸腾,则需要系统进行排气并调整真空设定点。
6.一旦沸腾停止,而且溶剂收集器中有溶剂积累,烧瓶便降至半个热浴缸。
7.由于泵具有快速而精确的响应能力,所以最好通过调节真空度来控制生产过程。
三、停止旋蒸工作:
1.从热浴缸中升出烧瓶。
2.打开冷凝器上的旋塞阀,使系统排入大气。
3.关闭旋转。
4.关闭真空电源。
5.取出蒸发瓶,取出溶剂收集瓶,并清空。
6.关闭水浴和冷却器(除非你重新开始蒸发)。
1.特定的企业用户
可以对于工厂或者企业特定的旋蒸仪或者特殊结构的旋蒸仪进行定制
2.大型化设备
该市场主要针对的是对于大型化工企业做大批量的化学合成产品时,进行大型号的旋蒸仪的生产
3.旋蒸仪的批量生产
主要用于科研或者教学实验室
优莱博总部位于德国,公司依托对高精度温度控制技术的探索和研究,全方位扩展产品及应用体系,为客户提供整体解决方案。旋转蒸发仪产品线包括:实验室小型旋转蒸发仪Strike 280和Strike 300,大型旋转蒸发仪Strike 20,以及工业级旋转蒸发仪Strike 100,并可提供相关配套产品,包括:冷水机,真空泵和溶剂回收系统等。
东京理化器械株式会社通过长期研究开放的经验和不断技术革新的累积,在生物技术、基因工程、分子生物学等技术领域取得了长足的发展,形成了系列化的仪器产品,包括浓缩装置、冷冻干燥机、 喷雾干燥机、干燥恒温设备、纯水制造装置、低温恒温槽、搅拌机、有机合成装置、中低压相层析仪等。其中,以旋转蒸发仪为代表的浓缩系列产品一直是东京理化器械株式会社的标志性产品
上海沃珑仪器有限公司是一家专营进口实验室科学仪器的公司,与世界许多实验室仪器制造商建立了长期稳定的合作伙伴关系。公司广泛地服务于国内科研教学、食品制药、商检卫生、石油化工、环保等各企事业单位。提供的设备主要有萃取仪、真空泵、通风柜、氮气发生器、氢气发生器、旋转蒸发仪、电子天平和移液器